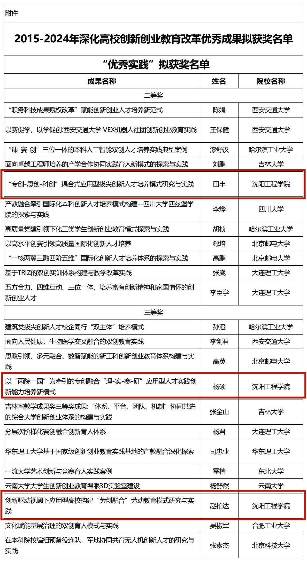
近日,由教育部指导的中国高校创新创业教育研究中心发布了“2015—2024年深化高校创新创业教育改革优秀成果获奖名单”,全国共有293项成果获奖,其中我校斩获全国二等奖1项,三等奖2项。
该评审面向全国高校征集,经过各省推荐,有869项优秀成果进入国家级评审。这些成果系统梳理和总结了2015年—2024年的十年间对中国高校创新创业教育深化改革有重大影响的标志性研究成果,为新时代中国高校人才培养高质量发展提供参考。
近年来,学校深入学习贯彻习近平总书记关于教育的重要论述和关于人才工作的重要论述,聚焦能源电力行业卓越工程师培养,积极探索应用型拔尖创新人才培养新模式。在实现创新创业教育100%全覆盖的基础上,选拔专业基础扎实的学生,重点提升其技术创新能力和解决复杂工程问题的能力,实施拔尖培养。立足国家战略要求,结合行业未来发展趋势和对应用型人才的要求,学校推进“青年红色卓越工程师强化班”建设,致力于培养积极践行绿色低碳理念的又红又专又实的应用型拔尖创新人才。
上一篇: 【学科建设系列讲座】学校邀请郝思鹏教授进行学科骨干培训暨硕士学位授权点申报专题讲座
下一篇: 【精耕招生沃土育英才 筑强就业高台兴伟业】沈阳工程学院2025年度招生就业工作综述
党委书记王强宣讲党的二十届四中全会精神
学校召开学习贯彻党的二十届四中全会精神专题报告会
【喜报】学校荣获2025年度中国电工技术学会科技进步奖二等奖
【爱在沈工程 衣暖学子心】学校向经济困难学子发放爱心冬衣
【首批重点】学校获批2025年辽宁省重点现代产业学院
【喜报】学校斩获2024年辽宁省自然科学奖三等奖
学校党委理论学习中心组专题学习《习近平谈治国理政》第五卷
沈阳工程学院2026年新年贺词
【非遗迎元旦】沈工程2025级新生共庆新年
学校开展党的二十届四中全会精神师生宣讲团集体备课